簡訊關鍵字阻攔
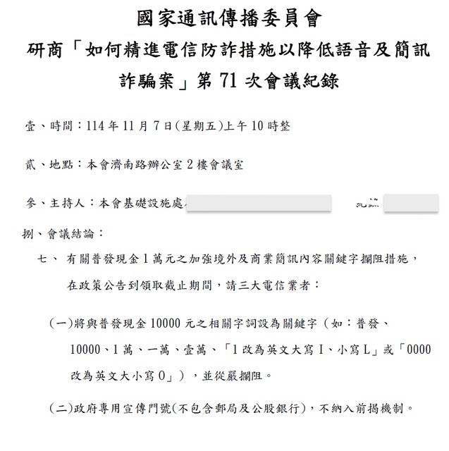
配合國家通訊傳播委員會(NCC)第 71 次會議記錄,簡訊內容將針對普發現金 10000 元之相關字詞攔阻。被攔阻的簡訊將被電信商退回,無法寄送。
攔阻期間為 114 年 11 月 14 號到 115 年 5 月 2 號。
關鍵字攔阻將由電信商執行,電子豹不會預先進行審核過濾,為確保您的簡訊能順利發送,請避免使用相關字詞。
配合國家通訊傳播委員會(NCC)第 71 次會議記錄,簡訊內容將針對普發現金 10000 元之相關字詞攔阻。被攔阻的簡訊將被電信商退回,無法寄送。
攔阻期間為 114 年 11 月 14 號到 115 年 5 月 2 號。
關鍵字攔阻將由電信商執行,電子豹不會預先進行審核過濾,為確保您的簡訊能順利發送,請避免使用相關字詞。